jít k obsahu
ESO9 wiki
Uživatelské nástroje
Přihlásit se
Nástroje pro tento web
Hledat
Nástroje
Zdrojový kód stránky
Starší verze
Zpětné odkazy
Poslední úpravy
Správa médií
Mapa stránek
Přihlásit se
>
Poslední úpravy
Správa médií
Mapa stránek
Umístění:
start
»
peppol
»
architecture
Historie:
•
architecture
Postranní lišta
Navigace
Příručky ESO9 Start
Slovenská legislativa
Maďarská legislativa
Polská legislativa
Německá legislativa
Příručky ESO9 PAM
Slovenská legislativa
Nápověda k činnostem ESO9 Start
Nápověda k činnostem ESO9 PAM
Databáze znalostí
Řešené projekty
Često řešené chyby
Změny ve verzi
Poslední uvolněná verze
Aktuálně rozpracovaná verze Start
Aktuálně rozpracovaná verze PAM
Pro správce
Aplikační server
Databázový server
Tenký klient
Reporting server
Prodejna ESO9
Přenos dokladů
Vytěžování dokladů
PEPPOL
Základní architektura
Public REST API
Onboarding
Onboarding pro konzultanty ESO9
Webhook
Webhook workflow
GDPR
Popisy v cizích jazycích
O společnosti
peppol:architecture
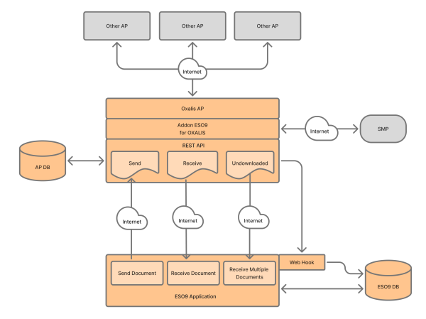
Základní architektura Access Pointu ESO9
peppol/architecture.txt
· Poslední úprava: 24.03.2026 08:28 autor:
turych
Nástroje pro stránku
Zdrojový kód stránky
Starší verze
Zpětné odkazy
Nahoru
DokuWiki Appliance
- Powered by
TurnKey Linux